图1:报考指南
(来源:南京工程学院研招网)
https://grad.njit.edu.cn/info/1171/2934.htm
![图片[1]-考试大纲调整,细分到方向!-电气考研](https://www.tongxinyuanli.com/wp-content/uploads/2024/09/frc-2da517e67d201ec7f20c4c6afe331949.png)
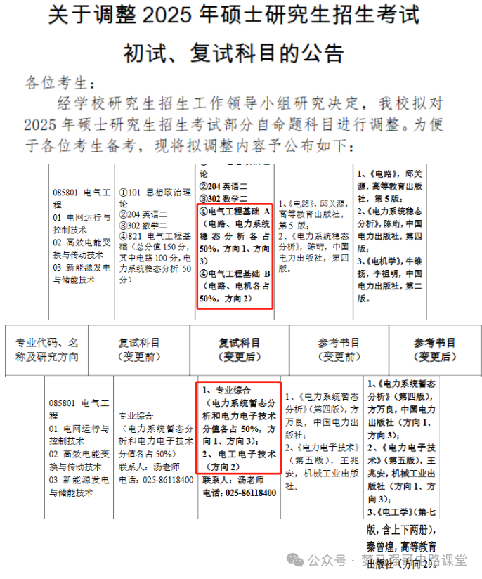
总结如下:
1、01和03方向
01方向电网运行与控制技术
03方向新能源发电与储能技术
(1)初试科目
由821电气工程基础(电路100分+电力系统稳态分析50分)变成电气工程基础A(电路,电力系统稳态分析各占分值50%)
(2)复试科目
依旧是电力系统稳态分析和电力电子技术分值各占50%
2、02方向
02方向高效电能变换与传动技术
(1)初试科目
由电气工程基础(电路100分+电力系统稳态分析50分)变成电力工程基础B(电路、电机各占50%)
(2)复试科目
由电力系统稳态分析和电力电子技术分值各占50%,变成电工电子技术。
3、参考书目
(1)初试参考书
①《电路》,邱关源,高等教育出版社,第5版;
②《电力系统稳态分析》,陈珩,中国电力出版社,第四版;
③《电机学》,牛维扬,李祖明,中国电力出版社第二版。
(2)复试书参考书
①《电力系统暂态分析》(第四版),方万良,中国电力出版社(01、03方向)
②《电力电子技术》(第五版),王兆安,机械工业出版社(01、03方向)
③《电工学》(第七版,含上下两册)秦曾煌,高等教育出版社(02方向)
![图片[2]-考试大纲调整,细分到方向!-电气考研](https://www.tongxinyuanli.com/wp-content/uploads/2024/09/frc-99021bc3c83b6239789b65e9cdb7988f.jpeg)
![图片[3]-考试大纲调整,细分到方向!-电气考研](https://www.tongxinyuanli.com/wp-content/uploads/2024/09/frc-a18252820b06fd4a9bde32d25180f697.jpeg)
强哥Tips:
①24年085801电气工程专业三个方向都考821电气工程基础。24年085801电气工程拟招生人数195人,录取人数210人,扩招15人。复录比1.23,中规中矩。
②24年085801电气工程专业复试分数线280分,比国家线高7分。录取最低分281分,比复试线高1分,录取最高分402分,与最低分相差121分。
③此次改考,调整了01和03方向两个科目的分值占比,02方向则是取消了对电力系统稳态分析的考察,调整为电机,分值占比同样是各占50%。备考的同学要看清楚自己报考的方向了。
④具体以《南京工程学院2025年硕士研究生招生专业目录》为准,请有意报考的同学密切关注官网的最新消息!
![图片[4]-考试大纲调整,细分到方向!-电气考研](https://www.tongxinyuanli.com/wp-content/uploads/2024/09/frc-508c88da333efb65a99c130c2dc5622b.jpeg)
![图片[5]-考试大纲调整,细分到方向!-电气考研](https://www.tongxinyuanli.com/wp-content/uploads/2024/09/frc-0e423dff5cce89a9d7ffa8e735a2ac80.png)
梦马强哥电路课堂













暂无评论内容